第08版:
专题
上一版
3
4
下一版
版面导航
第01版
头版
第02版
要闻
第03版
要闻
标题导航
·
湖南省高等教育自学考试开考专业(专科)
·
助学型及限制报考专业
·
强实践课程列表
·
社会型开考专业主考学校列表
首页
|
版面导航
|
标题导航
|
第01版:头版
第02版:要闻
第03版:要闻
第04版:要闻
第05版:观点
第06版:专题
第07版:专题
第08版:专题
第09版:市州
第10版:观察
第11版:理论·智库
第12版:时事
湖南省高等教育自学考试开考专业(专科)
助学型及限制报考专业
强实践课程列表
社会型开考专业主考学校列表
2026年01月14日 星期三
上一期
下一期
3
上一篇
放大
缩小
默认
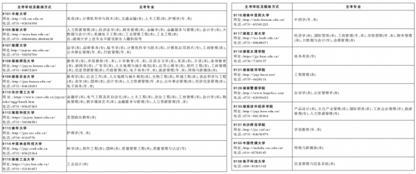
社会型开考专业主考学校列表
3
上一篇
放大
缩小
默认
© 版权所有 湖南日报报业集团
互联网新闻信息服务许可证:43120170002
经营许可证:湘ICP证010023 增值电信业务经营许可证:湘B2-20080017 网络出版服务许可证:(署)网出证(湘)字第023号
湘公网安备 43010502000374号
日
一
二
三
四
五
六