第04版:深度 上一版3  4下一版
 
版面导航

第01版
头版

第02版
要闻

第03版
要闻
 
标题导航
首页 | 版面导航 | 标题导航 |
2023年05月11日 星期四
3 上一篇 放大 缩小 默认
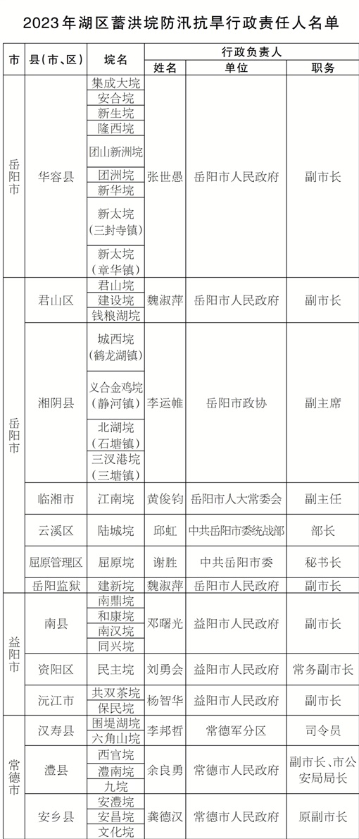
湖南省防汛抗旱指挥部2023年全省防汛抗旱行政责任人名单公示

  根据《中华人民共和国防洪法》《中华人民共和国防汛条例》《中华人民共和国抗旱条例》关于防汛抗旱工作实行各级人民政府行政首长负责制的规定,现将全省市州、市级城市(特指城区)、大型水库、湖区重点堤垸、湖区蓄洪垸防汛抗旱行政责任人名单予以通报。

  各级防汛抗旱行政责任人要以习近平新时代中国特色社会主义思想为指导,全面贯彻党的二十大精神,认真落实党中央、国务院和省委、省政府决策部署,坚持人民至上、生命至上,立足于防大汛、抗大旱、抢大险、救大灾,突出风险防范和化解,切实履行牵头抓总工作职责,努力实现“五个确保”年度防汛抗旱工作总目标。对因失职渎职造成严重后果的,将依规依纪依法追究责任。 

  湖南省防汛抗旱指挥部

  2023年5月11日

3 上一篇 放大 缩小 默认
  © 版权所有 湖南日报报业集团 
copyright © 2008 VOC.COM.CN, Geo Info. All Rights Reserved
互联网新闻信息服务许可证:4312006003 经营许可证:湘ICP证010023 ICP备案号:湘ICP备10011883号