第07版:
观点·要闻
上一版
3
4
下一版
版面导航
第01版
头版
第02版
要闻
第03版
奋斗百年路 启航新征程
标题导航
·
传承优秀传统文化 凝聚中国精神伟力
·
“一次挂号管3天”值得借鉴
·
应聘者对奇葩招聘要勇于说“不”
·
礼遇好人,让德者有得
·
对教培市场乱象就得上“真手段”
·
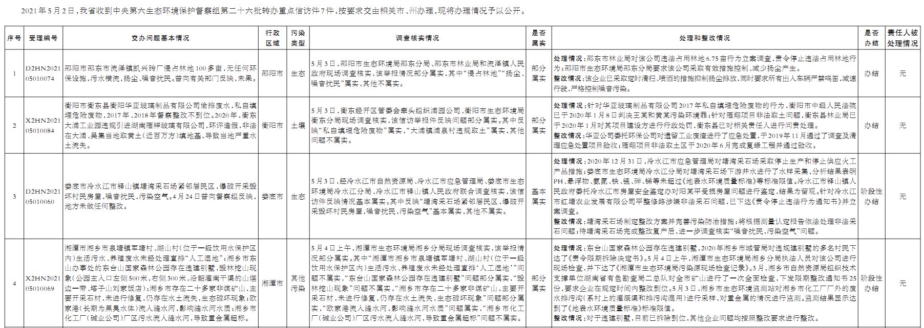
群众信访举报转办和边督边改公开情况一览表
首页
|
版面导航
|
标题导航
|
第01版:头版
第02版:要闻
第03版:奋斗百年路 启航新征程
第04版:要闻
第05版:理论·智库
第06版:昂首新征程 再创新辉煌
第07版:观点·要闻
第08版:民声
第09版:市州新闻
第10版:市州观察
第11版:时事聚焦
第12版:时事
传承优秀传统文化 凝聚中国精神伟力
“一次挂号管3天”值得借鉴
应聘者对奇葩招聘要勇于说“不”
礼遇好人,让德者有得
对教培市场乱象就得上“真手段”
群众信访举报转办和边督边改公开情况一览表
2021年05月12日 星期三
上一期
下一期
3
上一篇
放大
缩小
默认
群众信访举报转办和边督边改公开情况一览表
3
上一篇
放大
缩小
默认
© 版权所有 湖南日报报业集团
copyright © 2008 VOC.COM.CN, Geo Info. All Rights Reserved
湘ICP证 湘B2-20080017
日
一
二
三
四
五
六